Concevoir correctement les SLA dans Jira Service Management
Pourquoi la plupart des équipes support mesurent la mauvaise chose
Beaucoup d’organisations pensent que le SLA signifie simplement :
« Résoudre le ticket en 4 heures »
Mais après la mise en place, les plaintes continuent :
« Le support est lent »
« Personne ne répond »
« Les urgences sont ignorées »
Le problème n’est pas l’équipe support.
Le problème est une mauvaise conception du SLA.
Un SLA ne mesure pas la vitesse — il mesure la gestion des attentes.
Cette architecture est couramment utilisée dans les environnements microservices modernes.
👉 environnements microservices modernes
Ce qui se passe quand le SLA est mal conçu
Symptômes typiques :
Tickets fermés rapidement mais utilisateurs insatisfaits
Les agents contournent le système (fermer / rouvrir)
Les urgences se perdent dans la masse
Dépassements constants de SLA
Parce que l’équipe mesure le temps de résolution, alors que l’utilisateur attend surtout une réponse rapide.
Les 3 SLA indispensables pour un service desk
Beaucoup de débutants configurent un seul SLA → erreur.
Un support efficace nécessite trois minuteries :
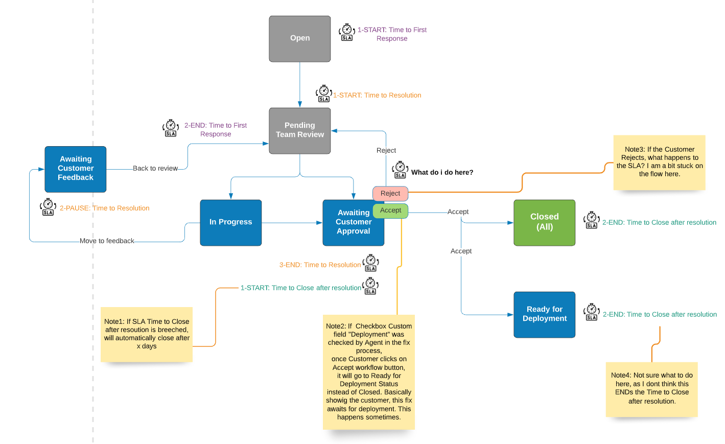
1. Temps de première réponse (FRT)
Temps pour accuser réception du ticket.
Attente utilisateur : « Quelqu’un s’occupe de mon problème »
C’est le SLA le plus important.
2. Temps de réponse suivant
Temps entre deux réponses pendant l’analyse.
Empêche l’oubli du ticket
3. Temps de résolution
Clôture finale du ticket.
Important mais moins visible pour l’utilisateur
Logique correcte de SLA (réalité terrain)
Un bon SLA n’est pas identique pour tous les tickets.
Utiliser un SLA basé sur la priorité :
| Priorité | Première réponse | Résolution |
|---|---|---|
| Critique | 15 min | 4 h |
| Haute | 30 min | 8 h |
| Moyenne | 2 h | 24 h |
| Basse | 8 h | 3 jours |
Cela reflète l’impact métier, pas la complexité technique.
L’erreur SLA la plus fréquente
Le SLA continue même quand on attend l’utilisateur.
Exemple :
Support → « Merci d’envoyer une capture »
Utilisateur répond 2 jours après → SLA violé
Injuste pour l’agent.
Solution → Mettre le SLA en pause
Mettre en pause quand statut = En attente client
Reprendre quand le client répond
Le SLA mesure alors la performance réelle du support.
Résultats d’un bon SLA
Pour l’utilisateur
Réponse rapide
Service prévisible
Pour l’agent
Évaluation juste
Moins de pression
Pour le manager
Rapports réalistes
Identification des vrais problèmes
Conseil important
Ne commencez pas par configurer l’outil.
Commencez par la question métier :
« Combien de temps l’activité peut-elle être bloquée sans perte financière ? »
Le SLA doit répondre à cela.
Conclusion
Un mauvais SLA crée des conflits.
Un bon SLA crée la confiance.
Jira Service Management devient puissant uniquement quand le SLA reflète la réalité métier.
Mesurez d’abord la réponse.
Puis la résolution.
Vos utilisateurs verront immédiatement la différence.
💼 Support professionnel disponible
Si vous rencontrez des problèmes sur des projets réels liés au développement backend d’entreprise ou à l’automatisation des workflows, je propose des services de conseil payants, de débogage en production, de support projet et de formations ciblées.
Les technologies couvertes incluent Java, Spring Boot, PL/SQL, Azure, CMS, ainsi que l’automatisation des workflows (jBPM, Camunda BPM, RHPAM), DMN/Drools.
📧 Contact: ishikhanirankari@gmail.com | info@realtechnologiesindia.com
🌐 Website: IT Trainings | Digital lectern | Digital rostrum | Digital metal podium
Si vous rencontrez des problèmes sur des projets réels liés au développement backend d’entreprise ou à l’automatisation des workflows, je propose des services de conseil payants, de débogage en production, de support projet et de formations ciblées.
Les technologies couvertes incluent Java, Spring Boot, PL/SQL, Azure, CMS, ainsi que l’automatisation des workflows (jBPM, Camunda BPM, RHPAM), DMN/Drools.
📧 Contact: ishikhanirankari@gmail.com | info@realtechnologiesindia.com
🌐 Website: IT Trainings | Digital lectern | Digital rostrum | Digital metal podium
Comments
Post a Comment